根据广东省教育厅相关文件要求,本校2026年自主招生有两种招生类型,分别为:普通现代学徒制试点和退役军人现代学徒制专项试点,计划招生共460人。
一、招生计划及代码
学校代码:14638

二、报考条件
所有报考考生须符合广东省招生委员会《关于做好广东省2026年普通高校招生统一考试报名工作的通知》(粤招〔2025〕7号)普通高考报名条件规定,并参加了广东省2026年普通高考报名。
(一)普通现代学徒制试点
考生应为试点招生专业合作企业的在职员工。试点录取的考生必须为合作企业员工,且已经与合作企业签订符合《中华人民共和国劳动合同法》等法律法规要求且有效的劳动合同(以下简称为“合法有效的劳动合同”,合同期限应涵盖录取学生学习期间)和现代学徒制培养三方协议,并由合作企业购买3个月(含)以上社保(统计截止时间为2026年4月30日)。考生如有弄虚作假行为,将根据国家有关规定严肃处理,在报名阶段发现的,取消报考资格;在入学前发现的,取消入学资格;入学后发现的,取消录取资格或者学籍。
(二)退役军人现代学徒制专项试点
退役军人考生在志愿填报前,需由县级以上退役军人事务部门出具《广东省退役军人现代学徒制身份核验表》,完成退役军人身份认定,并在报名时上传身份核验表。
三、考生报名及志愿填报
(一)报名时间及方式
1.报名时间
2026年5月7日10:00至2026年5月10日16:00。
2.报名方式
考生凭高考报名号及密码登录“广东省2026年高职院校自主招生网上报名系统”(下称“网上报名系统”,网址:https://pg.eeagd.edu.cn/gzks/)报名,签订《诚信考试承诺书》,在“普通现代学徒制试点”(不分考生类型)、“退役军人现代学徒制专项试点”(不分考生类型)几种考核方式中选择一种填报志愿,录入相关报名信息、上传有关证明材料(原件扫描版,下同)。考生在选择考核方式前,需认真查阅本校网站上公布的招生专业考核方式,无法确认的需向本校咨询并明确。经本校确认报考资格后,考生不得更改考核方式。考生报考流程图详见附件1。
3.高校在校生、2026年被依据普通高中学业水平考试成绩招生录取、普通高等学校招收中等职业学校毕业生统一考试招生录取的考生,以及中高职贯通三二分段转段录取的考生不得参加高职院校自主招生录取。
4.报名及志愿填报必须由考生本人进行填报,不得委托他人或机构进行填报。考生在规定时间内登录“网上报名系统”完成志愿填报后,须及时关注“网上报名系统”拟报考院校资格确认结果。如考生对本校资格确认结果有异议,须在报名期内向报考本校提出申诉,逾期不予受理。如因填报后未及时关注资格确认结果、逾期未按要求填报、委托他人或机构进行填报等情况而造成无法正常报考的,后果由考生本人自负。
(二)报名时需上传的证明材料
1.学历证明材料和劳动合同、社保证明
普通现代学徒制试点考生须在报名系统中按本校要求上传与试点招生专业合作企业签订的劳动合同扫描件、合作企业购买3个月(含)以上社保证明。应届毕业生考生须在报名系统中上传加盖学校公章的就读证明原件扫描版。往届毕业生考生须在报名系统中按要求上传毕业证书原件扫描版(含封面及内页)。
2.核验表
退役军人考生在志愿填报前,需由县级以上退役军人事务部门出具《广东省退役军人现代学徒制身份核验表》,完成退役军人身份认定,并在报名时上传相关部门签名盖章的《广东省退役军人现代学徒制身份核验表》。
考生上传的证明材料必须确保其真实性,如有弄虚作假行为,将根据国家有关规定,严肃处理。在报名阶段发现的,取消报考资格;在入学前发现的,取消入学资格。在入学后会核查相关毕业证、身份证、退役证以及核验表原件,发现弄虚作假行为的,取消录取资格或者学籍。
(三)考生资格审核
考生报考资格审定工作实行网上审核与线下审核相结合的方式,先根据考生在系统中填报信息以及上传的相关证明材料电子版对考生进行资格审核,如有需要,会联系考生线下提供补充证明材料。由于考生未正确填报联系方式,导致无法联系考生提供必要的证明材料的,考生报考资格审核不通过的后果由考生自负。
四、考核方式
(一)考试时间
2026年5月16日9:00-11:00(地点详见准考证及现场安排)考生到现场参加考试时需要携带身份证原件领取准考证方可参加考试。准考证会在考试当天,由学校发给各位考生。
(二)考试需携带证件
1.普通现代学徒制考生:身份证原件、毕业证书原件;
2.退役军人现代学徒制考生:身份证原件、核验表原件;
(三)考核方式及内容
本校的自主招生考核,只公布考核方式及主要考核内容,不划定考试范围,相关考试大纲稍后在我校官网公布。
1.普通现代学徒制试点考生
采用“文化素质+职业技能”考核方式,主要侧重于职业技能考核,由本校自主命题、自行组织实施文化素质和职业技能考核,择优录取。“文化素质”及“职业技能”测试满分值合计100分,其中文化素质考核内容分值为40分,职业技能考核内容分值为60分。
2.退役军人现代学徒制专项试点考生
符合条件的退役军人报考退役军人现代学徒制专项试点计划免文化素质考核,由本校自主命题、组织实施职业技能考核,择优录取。招生院校要按招生专业或专业大类组织命题,根据高职自主招生选拔性考试的特点,适当增加试题区分度。职业技能考核满分值为100分。
五、招生录取
本校自主招生录取实行网上录取,按照“学校负责、招办监督”原则进行。本校根据报考考生的专业志愿及成绩情况划定各专业最低录取分数线,原则上,拟录取的普通现代学徒制试点及退役军人现代学徒制专项试点考生考核成绩不得低于考核满分值的40%。采用专业志愿优先原则根据考生总分从高分到低分依次录取,在录取最低分数线上录满计划为止,考生总分相同时,按职业技能考核成绩从高分到低分择优录取。无普通高考体检结果或体检不合格者不能被录取。
本校将自主招生拟录取的各专业考生名单报省招生办公室审核备案,经省招生办公室审核通过的考生方可确认为正式录取。本校根据省招生办公室审核通过后的名单于8月中旬发放录取通知书。
六、人才培养和教学管理
本校将根据广东省教育厅相关文件工作要求,认真开展人才培养和教学管理工作。
(一)普通现代学徒制试点
教学地点:本校及试点专业合作企业(详见招生计划表)
坚持“标准不降、模式多元、岗位培养、在岗成才”原则,采取校企协同在岗培养、校企工学交替等培养模式,集中学习不得低于总学时的40%,实践性教学学时原则上不得低于总学时的50%。
校企双方根据专业特点和工作岗位的实际需要,共同研制人才培养方案,开发课程和教材,采用学校教师和企业师傅双导师教学,在企业岗位上实行学徒工学交替的学习模式,合理安排学习时间开展线上与线下混合教学,采用集中授课、企业培训、任务训练、岗位培养、网上教学等方式实施。
校企双方共同制订考核标准,采取“过程考核”和“结果考核”相结合的评价方式,对学徒进行共同管理和评价。对取得本校学籍,在规定年限内达到所在专业毕(结)业要求者,颁发广东茂名农林科技职业学院普通高等学校毕(结)业证书。
普通现代学徒制试点班学生不得转学,不得转专业,原则上不得转入同一专业普通班;试点班学生因应征入伍、生病等特殊原因经学校同意休学、复学后,有关招生院校和试点企业没有继续开展试点的,经学校、试点企业和学生协商一致,可按学校有关规定,转入同一专业普通班学习或自愿退学。
(二)退役军人现代学徒制试点
教学地点:本校(详见招生计划表)
培养模式。采用在岗培养与学校培养相结合的学徒制人才培养模式,实行工学交替等学习形式,采取方便退役军人学习、灵活多元、因材施教的教学模式,探索线上与线下混合教学,实施学分制管理改革,总学时不低于2500学时,其中集中学习不得低于总学时的40%。
符合条件的退役军人学徒制专项试点班学生,可按《退役军人事务部等七部门关于全面做好退役士兵教育培训工作的指导意见》(退役军人部发〔2021〕53号)、《财政部 教育部 人力资源社会保障部 退役军人部 中央军委国防动员部关于印发〈学生资助资金管理办法〉的通知》(财教〔2021〕310号)等文件要求申请资助。具体资助政策可登录全国学生资助管理中心网站(网址为:http://www.xszz.cee.edu.cn/)查询。不符合国家资助条件的学生,自行支付学费等费用。
退役军人现代学徒制专项试点班学生不得转学,不得转入非试点班,非试点班学生不能转入试点班学习。原则上不得转专业、不得转教学地点,个别学生因工作地点变动等特殊情况申请转教学地点,理由充分、情况属实且符合相关要求的,有关高校可同意学生转教学地点;转入地专业选择受限制的,如符合国家和省相关要求,可转专业,但不得转入非2026年退役军人现代学徒制专项试点招生专业。
七、新生注册与复查
通过普通现代学徒制试点招生、退役军人现代学徒制试点招生录取的新生在2026年9月入学,具体日期详见录取通知书,录取通知书预计于8月中旬发放。学生须在规定时间内办理注册手续及缴交学费。逾期未办理相关手续的,取消入学资格。
新生入学后,本校将对录取新生进行资格复查。复查资料包括:1、身份证原件;2、毕业证原件;3、合作企业劳动合同原件;4、现代学徒制培养三方协议书;5、退役军人退役证原件;6、《广东省退役军人现代学徒制身份核验表》原件。复查过程中发现考生在报名和考核过程中有弄虚作假或其他违纪违规行为者,按规定取消入学资格。取消录取考生入学资格后产生的空额计划不进行补录。
八、信息发布与报考咨询
本校的招生信息都将通过学校官网(https://www.gdafc.edu.cn)、学校微信公众号发布,敬请考生密切关注本校的招生动态。
招生期间提供电话咨询服务:
1.关于报名条件、报名流程、资格审核等问题,请咨询招生办公室。联系电话:0668-2338808
2.关于普通现代学徒制的培养方式、教学地点、课程安排等问题请咨询相关试点专业校内联系人。
3.关于普通现代学徒制的合作企业的企业情况、招工面试和劳动合同签订等问题请咨询合作企业联系人(详情在我校微信公众号已发布)。
4.关于退役军人现代学徒制的身份核验、资助政策方面问题请咨询退役军人事务局相关联系人,联系电话:0668-2099979。
九、招生工作的监督与申诉
接受纪律监督与申诉的联系部门:学校纪检审计部
联系人:陈老师
监督电话:0668-2338908
电子邮箱:nlxyjjsj@163.com
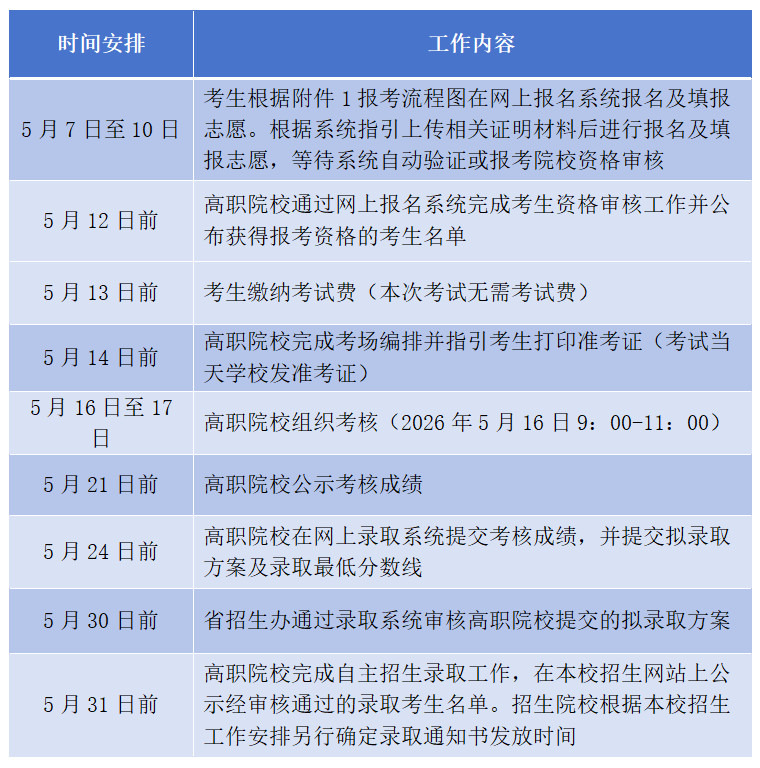
十、日程安排

附件1:广东省2026年高职院校自主招生考生报考流程图
附件2:广东省退役军人现代学徒制身份核验表
广东茂名农林科技职业学院
2026年4月29日